设为首页 联系我们 加入收藏

当前位置: 网站首页 通知公告 正文

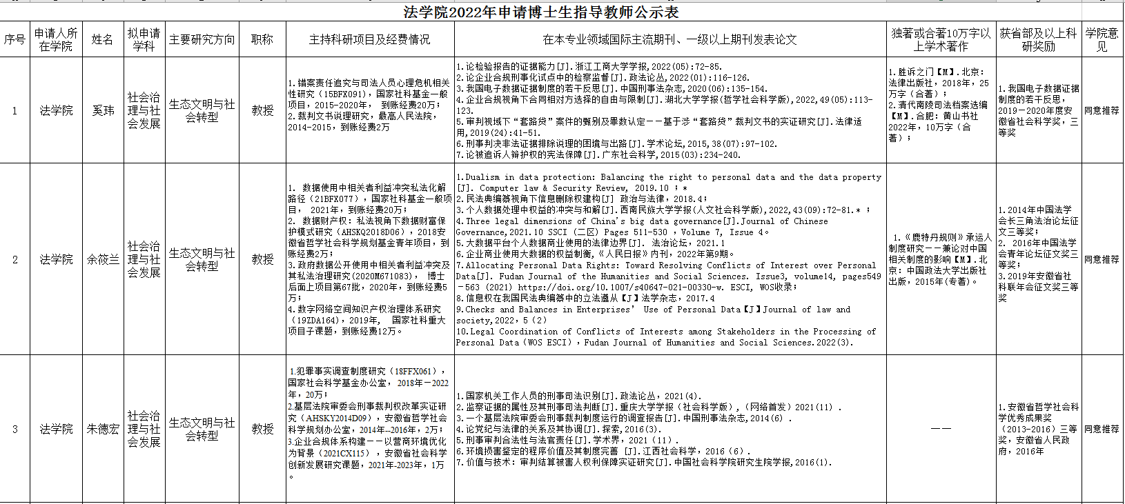
英国上市公司3652022年增补博士研究生导师和硕士研究生导师拟推荐结果公示

编辑:柴文杰 预审:高永周 终审:赵红时间:2022-11-30点击数:

根据公司《关于开展第十批博士研究生指导教师遴选推荐工作的通知》([2022]43号)和《关于开展2022年度硕士研究生导师增补工作的通知》([2022]44号)文件精神及相关要求,经个人申请、英国上市公司365学位评定分委员会和公司党政联席会审议,现将拟推荐结果公示如下:



















       

      公示时间:2022年11月30日—12月2日。

      公示期间如有异议,可实名向公司研究生办公室反映,联系电话:0553-5910625






英国上市公司365

2022年11月30日




安徽省芜湖市北京中路2号英国正版365官方网站(赭山校区)英国上市公司365  邮政编码:241000

常用电话:/xygk1/cydh.htm

邮箱:ahsdfxy@163.com    传真:0553-5910629

Copyright © 365英国上市(集团)有限公司-Official website 版权所有 All Right Reserved

自2016年9月1日起,您是第 位访问者!