365英国上市(集团)有限公司-Official website
设为首页
联系我们
加入收藏
网站首页
通知公告
365新闻
图片新闻
教学动态
科研动态
学工动态
师生风采
关于我们
英国上市公司365简介
机构人员
常用电话
历任领导
历史沿革
联系我们
团队队伍
队伍概况
专任教师
党建工作
工作动态
组织机构
文件制度
教学工作
本科专业
本科生制度
硕士学位点
研究生制度
学位点建设
继续教育
教室申请
科研工作
科研动态
科研平台
科研成果
文件制度
员工工作
团学通知
学工快讯
人才招聘
报考指南
研究生招生
就业指导
就业服务
就业信息
本科推免
员工之窗
员工动态
本专科生-员工录
研究生-员工录
当前位置:
网站首页
>
通知公告
>
正文
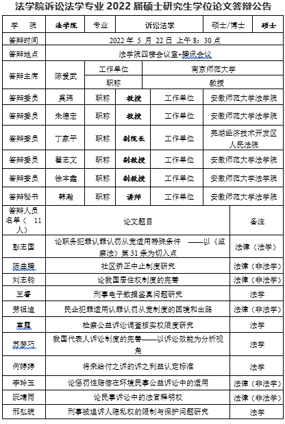
英国上市公司365诉讼法学专业2022届硕士研究生学位论文答辩公告
编辑:柴文杰
预审:徐成文
终审:赵红
时间:2022-05-19
点击数:
上一篇:
英国上市公司365宪法学与行政法学专业2022届硕士研究生学位论文答辩公告
下一篇:
英国上市公司365刑法学专业2022届硕士研究生学位论文答辩公告